
全國免費客服電話 18268652722 郵箱:www.jungshuodz@163.com
手機:18268652722
電話:18268652722
地址:寧波市北侖區大碶廟前山路45號
人氣:


毫不夸張地說,如果原理圖繪制出現錯誤,整個電路板項目就會失敗。電路板主要由焊盤、過孔、安裝孔、導線、元件、連接器、填充物、電氣邊界等組成。 雙面板:是單面板的延伸。當單層布線不能滿足電子產品的需要時,則采用雙面板。接下來我就用Altium Designer軟件為老手們演示一下圖2原理圖的繪制過程。簡單來說,就是畫出元件,將它們連接在一起,然后將電路移到PCB上。
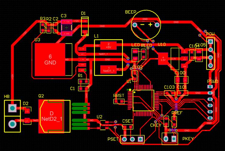
多層線路板是電子信息技術向高速、多功能、大容量、小體積、薄型化、輕量化方向發展的產物。正是因為有電路板,電氣電子設備才沒有雜亂的電線和龐大的元件,因為它們都是被縮小然后整齊地排列在電路板上的。然后我們設計電路板,即如何將設計好的電路堆合理地擠到一塊小板上。因此,根據原理圖中各個元件的電氣連接關系,并參考元件的封裝信息,我們就可以畫出整個電路板。
由于電子產品的不斷小型化和精細化,目前大多數電路板都使用抗蝕劑(層壓或涂層)。經過曝光、顯影后,通過蝕刻制成電路板。今天我們要講的是如何繪制電路原理圖,這也是電路工程設計的關鍵。保護層:主要用于保證電路板上不需要鍍錫的區域不被鍍錫,從而保證電路板運行的可靠性。
嘿,這是一個簡單的電路原理圖。我們可以看到整個電路回路由干電池、開關、電阻和小燈泡組成。和初中物理課本上的電路圖一模一樣。一張完整的電路圖是必不可少的無源元件的存在,如電阻、電容、電感等。
印刷電路板(PCB),又稱線路板、PCB板、鋁基板、高頻板、超薄線路板、超薄電路板、印制(銅蝕刻技術)線路板等,是一種重要的電路板。電子元件是電子元件的支撐體,是電子元件電路連接的提供者。在實際的電路工程中,原理圖的設計比我們今天介紹的要復雜一些。一張寫得好的電路圖必須簡單、美觀,并且易于固件工程師、嵌入式工程師等閱讀和理解。
Drill Guide(鉆孔定向層):主要用于印刷電路板上鉆孔的定位。電路板可稱為印制電路板或印制電路板。英文名稱為(Printed Circuit Board)PCB、Flexible Printed Circuit board)FPC電路板(FPC電路板又稱柔性電路板。柔性電路板是由聚酰亞胺或聚酯材料制成的一種高度可靠、性能優異的柔性印刷電路板電影。
絲印層:主要用于在電路板上印刷元件的序列號、生產編號、公司名稱等。
相關推薦